中文
English
首页
关于协会
协会简介
协会章程
协会领导
协会秘书处
会员单位
分支机构
信息发布
外事要闻
最新动态
通知公告
政策法规
党建工作
项目交流
学生交流
教师交流
合作办学
出国留学
来华留学
会议展览
其他项目
外教招聘
会员服务
入会指南
会员单位
会员风采
联系我们
联系我们
中文
|
English
首页
关于协会
协会简介
协会章程
协会领导
协会秘书处
会员单位
分支机构
信息发布
外事要闻
最新动态
通知公告
政策法规
党建工作
项目交流
学生交流
教师交流
合作办学
出国留学
来华留学
会议展览
其他项目
外教招聘
会员服务
入会指南
会员单位
会员风采
联系我们
联系我们
来华留学
学生交流
教师交流
合作办学
出国留学
来华留学
会议展览
其他项目
外教招聘
学生交流
教师交流
合作办学
出国留学
来华留学
会议展览
其他项目
外教招聘
来华留学
当前您的位置:
首页
>
项目交流
>
来华留学
>
正文
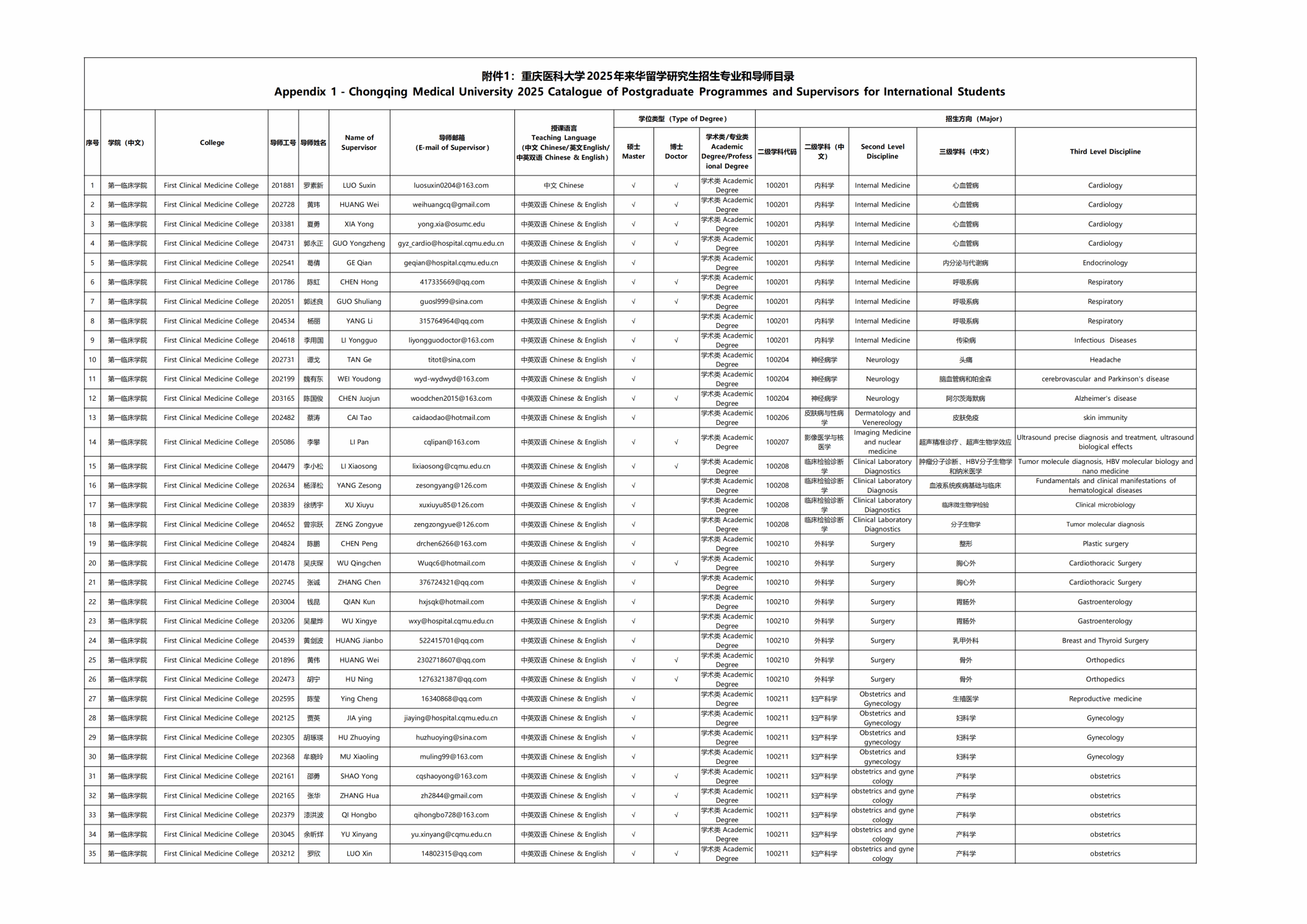
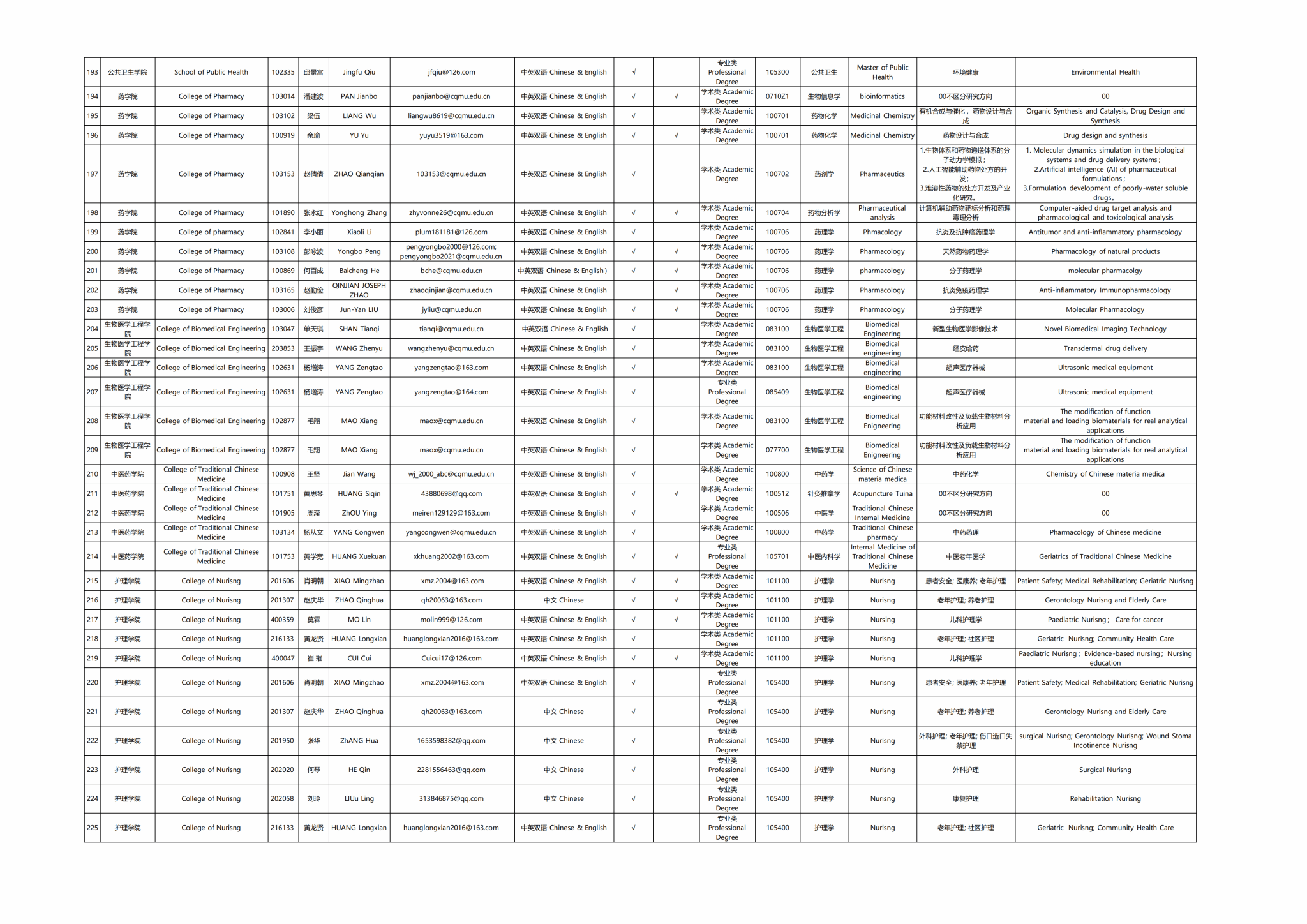
重庆医科大学2025年来华留学研究生招生简章
发布者:
发布时间:2025-01-22
浏览次数:
附件【
Chongqing Medical University 2025 Application Guide for International Students (Master’s & Doctoral Programmes).pdf
】已下载
次
附件【
重庆医科大学2025年来华留学研究生招生简章.pdf
】已下载
次
附件【
Chongqing Medical University 2025 Catalogue of Postgraduate Programmes and Supervisors for International Students.pdf
】已下载
次
上一篇:
重庆科技大学2025年国际学生全日制硕士研究生招生简章
下一篇:
重庆医科大学2025年中国政府奖学金高水平研究生项目招生简章