中文
English
首页
关于协会
协会简介
协会章程
协会领导
协会秘书处
会员单位
分支机构
信息发布
外事要闻
最新动态
通知公告
政策法规
党建工作
项目交流
学生交流
教师交流
合作办学
出国留学
来华留学
会议展览
其他项目
外教招聘
会员服务
入会指南
会员单位
会员风采
联系我们
联系我们
中文
|
English
首页
关于协会
协会简介
协会章程
协会领导
协会秘书处
会员单位
分支机构
信息发布
外事要闻
最新动态
通知公告
政策法规
党建工作
项目交流
学生交流
教师交流
合作办学
出国留学
来华留学
会议展览
其他项目
外教招聘
会员服务
入会指南
会员单位
会员风采
联系我们
联系我们
来华留学
学生交流
教师交流
合作办学
出国留学
来华留学
会议展览
其他项目
外教招聘
学生交流
教师交流
合作办学
出国留学
来华留学
会议展览
其他项目
外教招聘
来华留学
当前您的位置:
首页
>
项目交流
>
来华留学
>
正文
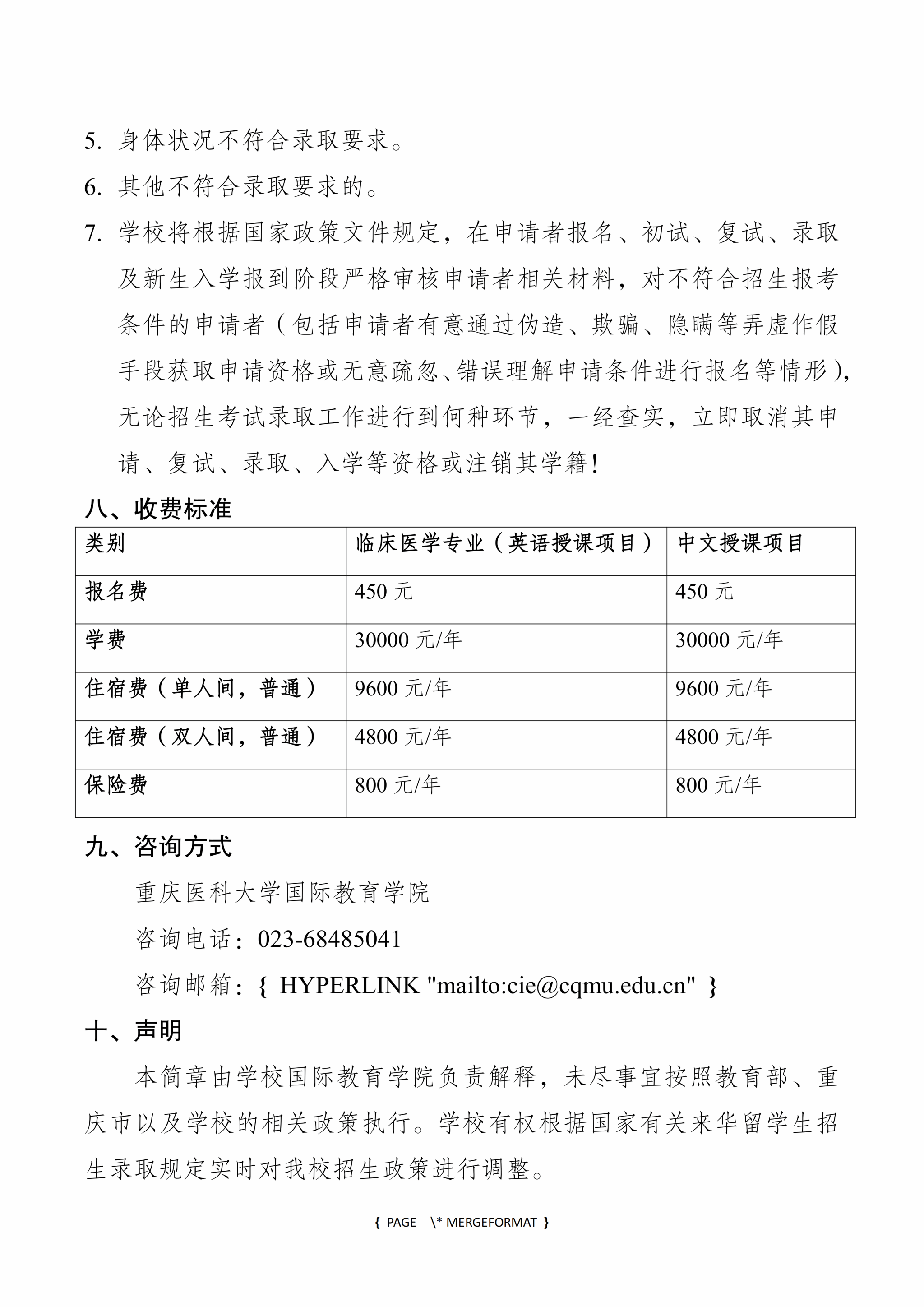
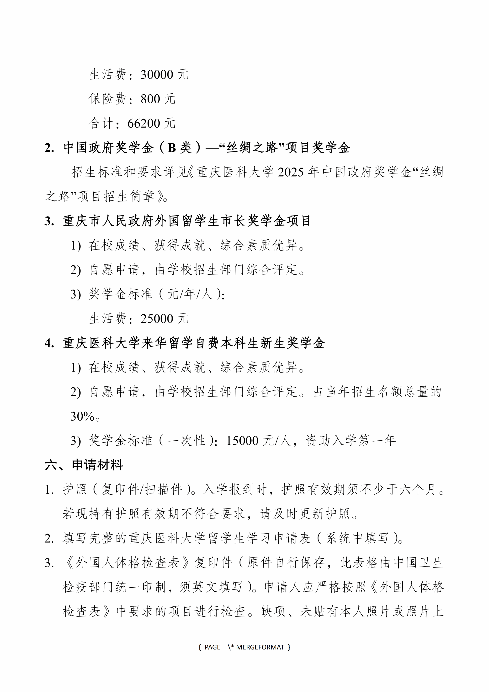
重庆医科大学2025年来华留学本科生招生简章
发布者:
发布时间:2025-06-19
浏览次数:
附件【
Chongqing Medical University 2025 Catalogue of Bachelor’s Degree Programs for International Students.pdf
】已下载
次
附件【
2025 CQMU Application Guide for International Students (Bachelor’s Degree Programs).pdf
】已下载
次
附件【
重庆医科大学2025年来华留学本科生招生简章.pdf
】已下载
次
上一篇:
重庆建筑科技职业学院2025年来华留学招生简章
下一篇:
重庆交通大学2025-2026国际学生招生简章